
近日,伟德中国官网入口重大疾病小分子药物研究室李乾斌教授团队在抗肺动脉高压药物的发现领域取得重要进展。团队以抑制血管重构和舒张血管双功能为目标,设计、合成了一系列化合物并进行了系统的筛选,发现了可作为抗肺动脉高压药物先导化合物的17i并阐明作用机制,相关成果以“Discovery and Optimization of Hsp110 and sGC Dual-Target Regulators for the Treatment of Pulmonary Arterial Hypertension”为题发表在Journal of Medicinal Chemistry上,发表在药物化学领域国际权威期刊《Journal of Medicinal Chemistry》上。
肺动脉高压(Pulmonary arterial hypertension, PAH)是一种进行性、异质性的肺血管疾病,由于血管细胞的异常增殖从而导致血管发生重构,表现为肺血管压力和阻力升高。PAH具有极高的致死率,给全球的公共卫生健康带来了严重的负担。因此,寻找新型抗PAH药物先导物至关重要。目前批准上市的药物主要通过舒张血管改善肺血管压力,虽然可以有效提高患者的生活质量,但是并没有改善病理本质从而提高患者的生存率。因此,针对病理本质抑制血管重构有望成为治疗PAH的突破口。该研究思路聚焦在具有抑制血管重构和舒张血管双功能的先导化合物研究,从而针对病理本质和表征,协同治疗PAH。

图1 具有Hsp110和sGC双靶点活性的hit 1的筛选、鉴定、结构优化以及17i的发现
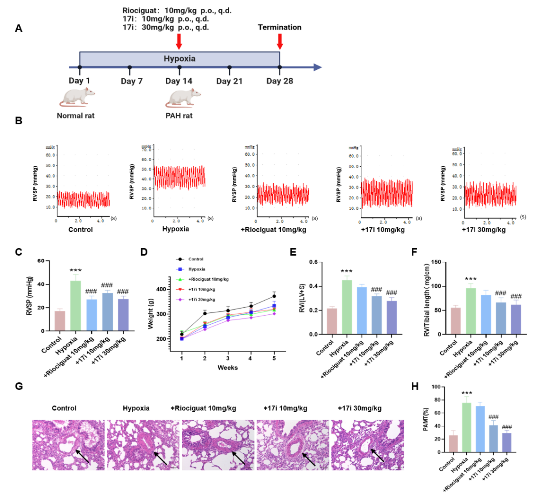
团队在前期研究中已经充分证明热休克蛋白110(Heat shock protein 110, Hsp110)和可溶性鸟苷酸环化酶(soluble guanylate cyclase, sGC)分别在抗PAH血管重构和舒张血管中的重要作用。团队运用荧光偏振技术,对具有sGC活性的内部化合物库进行了高通量筛选,发现了Hsp110和sGC双功能调节剂hit 1。团队进一步以hit1为先导,进行系统的构效关系研究和结构优化并发现化合物17i在抑制Hsp110和激活sGC方面都表现出较强的活性。研究结果证实,17i通过干预Hsp110显著抑制缺氧诱导的平滑肌细胞异常增殖、迁移和自噬,同时在体外sGC激活后显示出良好的血管扩张活性。与临床批准的riociguat相比,17i在体内显著降低了缺氧诱导的PAH大鼠的右心室收缩压,并显著降低了右心室肥厚和肺动脉内侧厚度。

图2 化合物17 i有效地降低了缺氧诱导的PAH大鼠的RVSP并改善了血管重构
该研究首次发现并充分论证了Hsp110/sGC双靶点调节剂通过同时改善血管重构和肺动脉压,在治疗PAH方面具有显著优势,为抗PAH药物的发现提供了新的策略和有前景的先导化合物。该研究得到了国家自然科学基金和湖南省自然科学基金的支持,伟德中国官网入口为该论文的第一通讯单位,博士研究生胡远波和赵聪珂为该论文共同第一作者,伟德中国官网入口李乾斌教授、湖南师范大学胡立庆博士和湖南大学靳振明教授为共同通讯作者。
原文链接:https://doi.org/10.1021/acs.jmedchem.4c01364.
李乾斌:伟德中国官网入口教授,博士生导师。湖南省药学会药物化学专业委员会主任、药学教育专业委员会副主任,器官纤维化湖南省重点实验室副主任,湖南省高校“创新药物研究与开发”产学研合作示范基地副主任。围绕临床重大疾病(器官纤维化、慢性肾病、肺动脉高压、肿瘤等)开展新药研发,承担国家科技重大专项“重大新药创制”、国家自然科学基金、湖南省科技重大专项、湖南省自然科学基金以及产学研合作项目等各类项目20余项。在J Med Chem,Eur J Med Chem, Drug Discov Today等期刊发表SCI论文80余篇,申请发明专利20余项(含国际专利3项),获授权发明专利16项,以第一发明人身份实施1类创新药专利成果转化3项。
一审 李乾斌 二审 刘苏友 三审 曹东升